搜索: 标题

背景:
阅读详情

中美贸易战:我看到的逻辑最清楚的一篇

日期:2018年04月09日 14:52 来源:凯迪社区 作者:佚名
    ​一直在关注中美贸易战。中国决策层显然低估了美国高层打贸易战的决心。在此不得不提一句,中国现在高层对于贸易战的估计是严重不足的,前段时间和某WTO专家沟通过,至少在一个月以前这些智囊团对于打贸易战打到现在这个程度是完全没有准备的。这位专家当年搞WTO谈判时除了龙永图国内似乎没有人比他参加的更多。

    1、新增的1000亿美元意味着什么?

    从2017年对美贸易来看,中国对美出口额达4297亿美元,对美进口额达1539亿美元(美国商务部口径为1303.7亿美元)。特朗普搞500+1000亿美元,几乎等于美国17年对中国出口总额。如果最终成行,中国采取同等的反制措施的话,基本上意味着对来自美国的所有进口都要征收高额关税。老美摆出的姿态非常明确,美国敢不要你中国这个市场,中国敢么?

    2、美国发动贸易战是为了顺差么?

    现在主流媒体都在说中美贸易战不能解决贸易逆差,因此搞这个是毫无意义的。其实这个属于是明眼人说瞎话,老美对中国贸易逆差由来已久,逆差只是表象。人家想要什么,早在2015年就已经在False Promises: The Yawning Gap Between Chinas WTO Commitments and Practices和美国贸易代表办公室发布的报告(“2013 Report to Congress On Chinas WTO Compliance”)中说明了,简单列表如下:

    ​中文版如下:

    上边除了知识产权以外,每一条别说对美国开放,就算对中国民营企业开放都不可能。。。高铁的“市场换技术”是明确属于禁止范围的。

    中国奶粉进口都还是配额制呢,呵呵。

    美国的资本家不傻,资本无国界,中国巨额贸易顺差大部分只不过是代人收钱,大家都清楚,但是市场的不开放导致国际资本无法在中国挣钱,那顺差也就是个事儿了。

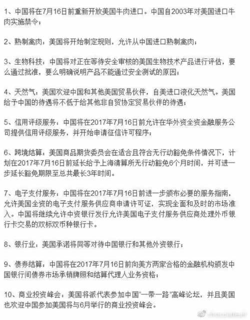
    其实,大家仔仔细细研究下百日计划清单,就知道老美需要什么了。贸易顺差从来不事儿。以下是百日计划早期的十项计划。

    ​其实大部分都不是货物贸易领域的事儿,而是服务贸易领域的事儿。而这些领域,在国内基本都是国有资本统治的区域,民营企业想要进入都困难重重,别说美国资本了。

    我记得VISA之前就支付业务向人行递交了申请,据说连受理都没受理,后续杳无音信。而WTO的要求更进一步,外资受到了何种阻力可想而知。

    3、既然美国之意不在顺差,那中美顺差为什么对中国如此重要?

    简而言之,两点:

    首先对中国而言,主要的顺差都来自于中美贸易和中欧贸易,对日韩和第三世界国家的贸易基本都是巨额逆差,其中对美贸易的顺差自2010年以来8年间占总顺差平均占比超过78%,其中有四年超过80%,一年超过130%。应该说没有中美贸易顺差,中国经常项目下的顺差分分钟就可以清零。

    注意!即使在现在情况下,中国经常项目下的顺差也在迅速缩减。

    因人民币汇率的过度坚挺,以旅游、境外运输等为代表的服务贸易逆差吃掉了超过数十万亿货物贸易创造的顺差的一半。2017年如果不是12月出口暴涨,前十一月几乎吃掉三分之二。而2018年,该情况更加恶化,1月份服务贸易逆差吃掉了货物贸易顺差的90%多,2月份吃掉了接近80%!如果人民币继续坚挺,全年缩减20%的话(这个也是前几年的总体规模缩减速度,现在看起来正在进一步加快),两年内,最快今年内,中国对外贸易中货物贸易顺差可能被服务贸易逆差全部吃掉,经常项目顺差可能消失甚至变成逆差。

    其次,中国已经有一套建立在美元贸易顺差和外汇储备基础上的货币金融体系。人民币基础货币现在接近60%是依靠外汇储备发行,这还是在央行这两年大量购买国内金融机构债权稀释后的比例。早期该比例甚至高达85%。和香港货币局制度有一拼。这套货币发行制度成功地在中国信贷规模大幅度扩张的情况下保持了人民币购买力的相对稳定,抑制了通货膨胀,消除了类似于80年代“货币闯关”的威胁。但是同样的,也导致中国整个信贷体系被人家拿在手里。

    对于别国而言顺差只是一个外部现象,但是对中国,已经成为货币信用的重要支撑。如果中国连续出现数年的大额贸易逆差,人民币信用和国内的资产泡沫根本不可能撑住。

    4、中美贸易战是偶然事件么?

    不是,当然不是。不是川普还有王普、李普,人家不会看着中国在美国搭建的国际体系下茁壮成长甚至取而代之。

    简而言之对中国就是吃美国的饭骂美国的日子是不可持续的。

    要不是别吃,要不是别骂。

    老美当年收拾小弟日本的都够狠的,这个决心不用怀疑。

    不过这事儿说起来有点复杂,简述如下:

    中国改革开放以来经济快速增长,主要来自于三方面的动力,第一是国内生产要素的自由化和行政效率的提高。第二,是外资大量进入带来的技术扩散。第三,是多年以来外国直接投资和巨额贸易顺差带来的快速的资本积累。这三点推动中国经济的发展,同30到50年代西欧科学技术推动前苏联经济的快速增长,有着非常相似的体现。

    大家不要低估技术扩散的效应。各位做过实业的,到工厂看看,有几个生产标准和生产技术是中国完全自发研发的?非常少。中国的鞍钢、宝钢技术来自于日本,长征火箭起步也是来自于前苏联的导弹,计算机理论、软件、硬件和互联网基本都来自于美国。当然中国在此基础上自主创新发扬光大又是另外一回事儿。

    资本也非常重要,大家估计都忘了八九十年代中国缺资本到什么程度,我记得当年为了某省两三亿美元造纸厂的落地,中央领导还专门下指示进行协调会。而这不到两亿美元的投资,居然已经是该行业最大规模的工程。

    从纯经济角度来讲,当初老外在六七十年代以后持续进行跨国产业转移和投资转移,在中国的大量产出的确对其带来了明显的经济效益,有效地降低了生产成本。中国也因此获得了大量的收益,经济体量快速提升,比如全球500多种主要工业品中,中国有220多项的产量已经达到全球第一。

    量变引起了质变,上述投资和生产带来了中国产业的升级和经济规模的迅速膨胀,同时也带来了地缘政治的天平的变化。近年来中国在周边频繁挑战某国势力就是明证,这在十五年前是不可想象的。同时,制造业的外部性也促进了中国产业升级和创新研发的发展,大家看的《厉害了,我的国》中大量的成果就来自于此。

    应该说2001年以后,全球化的最大赢家就是中国。

    对美国而言,把中国纳入全球化体系,让中国为美国提供便宜的工业品,这个是符合它的利益的。但是,中国依靠全球化体系一路来挑战自己的权威,那是不行的。况且,中国庞大的生产能力并非不可代替。90年代以前,没中国的供给,发达国家也过得好好的。中国不到一亿人口的出口相关产业体系中的大部分生产活动,完全可以通过产业转移分散到其他战略上没有竞争力的第二、三世界国家去。对美国而言,在短暂的痛苦之后消除一个潜在竞争者,是非常划算的。当然中国敞开大门又是另外一回事儿了。

    所以,换成你,你也应该知道怎么操作。

    多说一句,全球化和逆全球化其实受益方是不完全一样的。总体而言,国际资本偏好于全球化,因为资本可流动,全球化有利于获利最大化。而普通人不完全倾向于全球化,尤其是市场消费国的公民更加愿意将市场需求留在本土。像中国一样的生产国当然倾向于全球化,但是有一天中国市场资源被国外大量占有的时候,估计态度也不会是今天这样。

    5、中国应该怎么做?

    在这个生产能力过剩的年代,除了少数高精尖设备设计研发和创新性工作以外,保持持续稳定的消费市场能力的意义已经大于规模生产能力的意义。只要有市场,基本就不愁生产和供给。

    这也是为什么国外能够“主动”帮助将先进的生产设施搬到中国的原因之一。

    因为现在比的不是生产能力,而是控制生产能力的能力。

    怎么来控制生产能力,三点:市场、技术和创新。其中市场是核心!LZJ能够让中国高铁短短几年实现飞跃,中国拥有全球绝大部分高铁市场是关键!

    而从宏观上看在这三点,中国并不太有优势,尤其是和分配制度密切相关的市场。

    大家可以算算人均GDP中人均可支配收入所占的比例。

    中国只有美国的一半,远低于世界平均水平。

    也就是说,虽然中国现在GDP高达8500+美元,但是居民真正收入水平仅相当于4200+美元的国家。这个水平,大约和利比亚、阿尔及利亚差不多。

    那多余的产出怎么消化呢?只能是出口。

    只要是出口,那主动权就在别国手里。通过出口实现富裕是可能的,但是要实现战略进步是不可能的。

    怎么办?

    立足本身。

    其实这招在90年代左右已经用过,可惜当时管理层的扩大内需没有在分配上下功夫,反而是通过投资、信贷扩张和降低老百姓福利来完成,投资冲动,卖地,房地产,教育产业化和医疗产业化,造成的恶果直到今天还未完全消化。如果不是2001年入世成功拉动经济发展,中国老百姓的日子应该远不如今天。

    从宏观上讲,分配上下功夫意味着降低政府和及其低效的国有经济部门在初次分配中的收益,意味着降低经济中不合理的“超级地租”。微观上讲,减税、增加行政效率、压缩庞大的官僚集团及其投资、控制资产泡沫及降低无助于经济效率提高的开支。

    上述变化任意一项都是非常痛苦的。主观上讲,目前的体制天然具有投资冲动和占据更多资源的倾向。从客观上讲,计划生育带来的快速老龄化和过度信贷带来的资产泡沫对消费的打压是长期的,甚至是不可逆的,有可能会导致消费启动前经济快速下落的风险。

    但是再痛苦也得走下去,不然就别骂美国了。


本文地址:https://www.24fa.com/n55158c90.aspx,转载请注明24FA出处。
| |
评论: 中美贸易战:我看到的逻辑最清楚的一篇 - 网民评论 全部评论 0
姓名: 字数
点评:
评论声明:
  • 尊重网上道德,遵守中华人民共和国的各项有关法律法规。
  • 承担一切因您的行为而直接或间接导致的民事或刑事法律责任。

    • 本周热门
    • 今日热门

    首页 焦点(3856) 热点(2701) 新闻(13629) 国际(5556) 娱乐(5139) 视频(131) 综艺(1820) 影视(3454) 音乐(2082) 民生(4131) 行业(506) 财经(1860) 股票(394) 时装(10) 商机(19) 女性(433) 男士(75) 美容(44) 时尚(31) 珠宝(40) 饰品(28) 品牌(12) 保健(59) 健康(280) 养生(105) 医学(382) 母婴(114) 亲子(56) 旅游(433) 购物(11) 美食(59) 创业(91) 社会(10283) 观点(1059) 房产(1172) 汽车(318) 家居(21) 安防(40) 环保(57) 科技(674) 展会(4) 数码(232) 足球(222) 体育(1114) 教育(1453) 高校(1756) 法制(2418) 军事(550) 游戏(262) 小说(992) 美女(21552) 欧美(38) 运营(18) 网络(408) 读书(294) 励志(178) 灵异(52) 奇闻(160) 趣闻(183) 历史(366) 人物(94) 星相(383) 艺术(46) 两性(320) 情感(152) 文学(300) 武林(262) 道教(62) 佛教(147) 广州(134) 地区(13)